市场浪潮翻涌不息,行业规则瞬息万变,无数选择在利益与初心的博弈中摇摆 —— 但CPD 始终以诚信为立业之根。
图标

欢迎来到博图创启设计:





设计教程

JOBS
当前位置: 首页 > 设计教程

C4D制作圆形的宠物小精灵建模设计教程

发布时间:2026/01/23    浏览次数:

本篇教程主要使用C4D制作圆形的宠物小精灵,一个非常光滑的圆形建模教程,推荐给思缘的朋友学习,希望大家可以喜欢。

先看看效果图

C4D制作圆形的宠物小精灵建模教程

第一步:

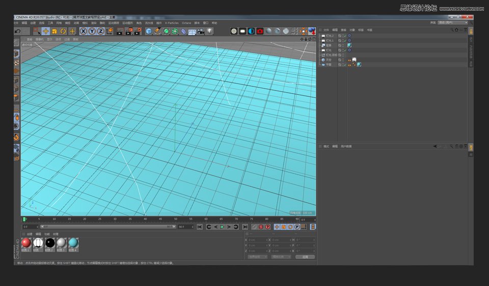
打开预设文件(灯光材质已经调好)(素材可以联系站酷设计师:琥宝宝)

C4D制作圆形的宠物小精灵建模教程

打开预设效果如下:

C4D制作圆形的宠物小精灵建模教程

在菜单栏找到立方体图标,出现下拉菜单,选择球体,点击。

C4D制作圆形的宠物小精灵建模教程

修改球体分段,效果如下图所示:

C4D制作圆形的宠物小精灵建模教程

ALT+鼠标左键拖拽,滑动鼠标滑轮使视图调整到下图所示视角:

C4D制作圆形的宠物小精灵建模教程

点击左侧菜单栏的塌陷按钮,点击面模式,在上方菜单栏找到选择-循环选择,点击。

C4D制作圆形的宠物小精灵建模教程

按住Shift选择下图两条面,如下图所示:

C4D制作圆形的宠物小精灵建模教程