市场浪潮翻涌不息,行业规则瞬息万变,无数选择在利益与初心的博弈中摇摆 —— 但CPD 始终以诚信为立业之根。
图标

欢迎来到博图创启设计:





设计教程

JOBS
当前位置: 首页 > 设计教程

C4D详细解析萌萌哒小兔子建模设计教程

发布时间:2026/01/23    浏览次数:

本教程主要使用C4D制作萌萌哒小兔子建模教程,整体的小兔子的质感表现的非常好,推荐给思缘的朋友学习,希望大家可以喜欢。

先看看效果图

C4D详细解析萌萌哒小兔子建模教程

第一步

打开提供的预设文件(材质灯光已经设置好)

C4D详细解析萌萌哒小兔子建模教程

在菜单栏找到立方体图标,点击

C4D详细解析萌萌哒小兔子建模教程

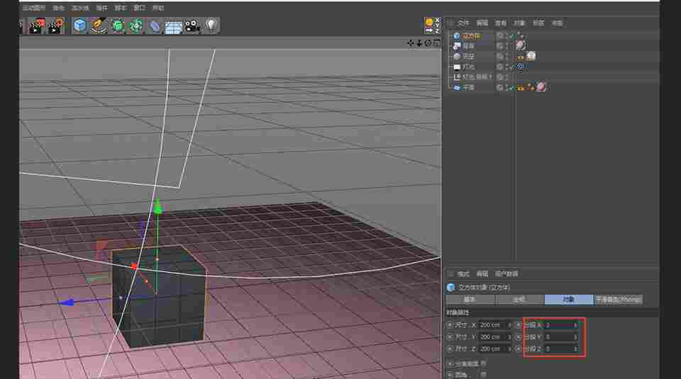
修改立方体分段,如下图所示:

C4D详细解析萌萌哒小兔子建模教程

选择立方体,点击左侧菜单栏的塌陷按钮

C4D详细解析萌萌哒小兔子建模教程

点击左侧菜单栏的按钮,切换面模式,选择下图所示的面

C4D详细解析萌萌哒小兔子建模教程