市场浪潮翻涌不息,行业规则瞬息万变,无数选择在利益与初心的博弈中摇摆 —— 但CPD 始终以诚信为立业之根。
图标

欢迎来到博图创启设计:





设计头条

NEWS
当前位置: 首页 > 设计头条

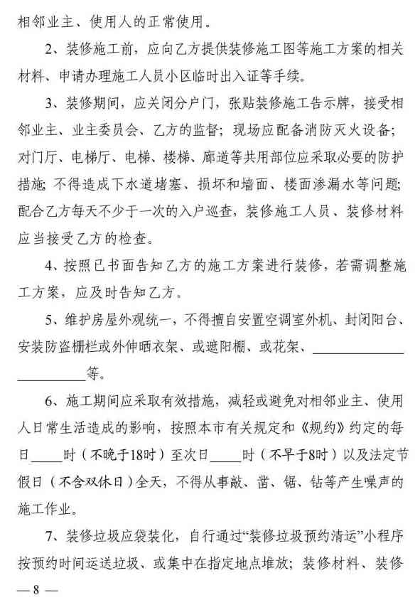
事涉小区装修文明与安全,7月1日起施行新规

发布时间:2026/02/28    浏览次数:
上海为进一步规范住宅物业装修管理活动,维护业主共同利益,创造和保持安全、整洁、舒适的居住环境,《关于加强物业服务企业履行住宅装修管理职责的通知》将于2…

上海为进一步规范住宅物业装修管理活动,维护业主共同利益,创造和保持安全、整洁、舒适的居住环境,《关于加强物业服务企业履行住宅装修管理职责的通知》将于2024年7月1日起施行。

事涉小区装修文明与安全,7月1日起施行新规事涉小区装修文明与安全,7月1日起施行新规事涉小区装修文明与安全,7月1日起施行新规事涉小区装修文明与安全,7月1日起施行新规事涉小区装修文明与安全,7月1日起施行新规事涉小区装修文明与安全,7月1日起施行新规事涉小区装修文明与安全,7月1日起施行新规事涉小区装修文明与安全,7月1日起施行新规事涉小区装修文明与安全,7月1日起施行新规事涉小区装修文明与安全,7月1日起施行新规事涉小区装修文明与安全,7月1日起施行新规事涉小区装修文明与安全,7月1日起施行新规事涉小区装修文明与安全,7月1日起施行新规事涉小区装修文明与安全,7月1日起施行新规事涉小区装修文明与安全,7月1日起施行新规事涉小区装修文明与安全,7月1日起施行新规

免责声明:凡注明稿件来源的内容均为转载稿或由企业用户注册发布,本网转载出于传递更多信息的目的;如转载稿和图片涉及版权问题,请作者联系我们删除,同时对于用户评论等信息,本网并不意味着赞同其观点或证实其内容的真实性。