本篇教程主要详解C4D制作逼真的乐高小汽车建模教程,教程非常的详细,推荐给思缘的朋友学习,希望大家可以喜欢。
先看看效果图

1. 新建一个正方体

2. 把正方体的参数改为下图所示参数

3. 选中新建的正方体,进行塌陷(快捷键C)

4. 塌陷完成后进入到线模式下,然后鼠标右键呼出菜单选择循环切割

5. 在适当的两个位置点击鼠标左键进行切割

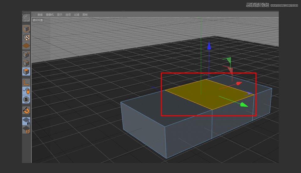
6. 切割完成后到面模式中,使用选择工具选中下图所示的面

7. 选中后鼠标右键呼出菜单,选择挤压命令

8. 挤压的参数如下图所示

9. 挤压完成后,到点模式下,使用框选工具选中下图所示的点(注意要把仅选择可见元素去掉)

10. 选中点后,把点移动到合适的位置

11. 同样的,对右边的点进行同样的操作

12. 以上完成后,到线模式下,点击鼠标右键呼出菜单,选择循环切割
