本教程主要使用C4D制作卡通风格的3D仙人掌图标,教程需要一些素材可以自己联系作者,推荐给思缘的朋友学习,希望大家可以喜欢。
先看看效果图

打开预设文件(看原文链接领取)

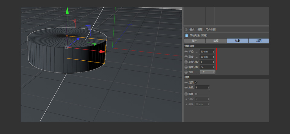
2. 新建一个圆柱体

3. 圆柱体的具体参数如下图所示

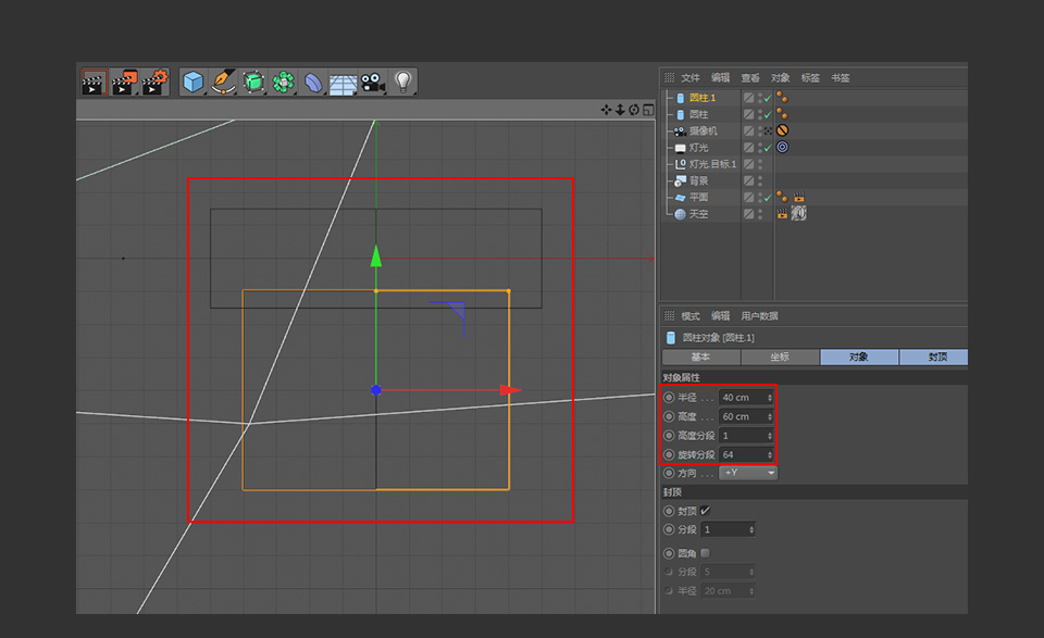
4. 对圆柱体进行向下移动复制一份(按住ctrl+长按鼠标左键),圆柱的具体参数如下图所示

5. 按住shift键多选选中两个圆柱体,进行塌陷操作(快捷键C)

6. 塌陷完成后到点模式中用框选工具(快捷键0)选中所有的点,鼠标右键呼出菜单选择优化

7. 使用框选工具(快捷键0)选中图中所示的点

8. 使用缩放对选中的点进行适当的缩放,效果如下图所示

9. 同样的,对下方的圆柱进行同样的操作,效果如下图所示
